项目概况及需求
湖州职业技术学院新校区项目
建筑面积:59.8万㎡
用地面积:74.4万㎡(大约104个足球场大小)
工程造价:斥资54.4亿

项目对平台的要求永远是多变的,标准化功能就能满足项目要求已成过往。开工到计划竣工时间不到两年的时间,湖州职业学院因为投入高占地大工期紧,需要一些好的管理工具。运用BIM平台的项目一定有特别之处,所以对成本的可视化要求放在第一位。

使用平台(BDIP)应用特点
1.驾驶舱多标段设备数据驾驶舱
2.成本可视化管控
3.设计协同管理
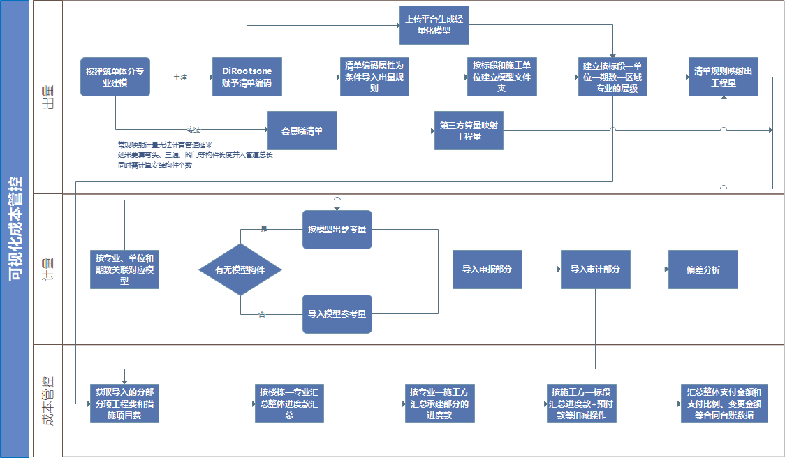
4.清单映射模型工程量

项目挑战及BDIP解决方案
造价数额高
项目挑战:
本项目作为湖州市大学城中最大占地面积的学校,铸就了项目投入成本高,所以需要精细化的成本可视化工具来管控项目
解决方案:
本项目采用了可配置驾驶舱模块对项目建设过程中造价、进度、质量等建设管理数据进行实时统计监管。由于项目工期紧任务重,对于驾驶舱数据看板快速成型要求也高,必须尽快能发挥数据价值。因此可配置驾驶舱的低代码操作、画布式配置、多图表插件的特性充分满足了业主的快速创建要求。

地块大,建筑多
项目挑战:
本项目共3个标段6家施工单位2家监理其中一家管两个标段,36栋单体建筑物,对于数据的分权要求极高
解决方案:
由于项目地块大,建筑多,业主管理人员配置不足,所有建设信息需要一目了然了解建设动态,也无法每天投入太多时间跑现场了解实际建设场景。因此BDIP平台集成了GIS+BIM的建设可视化看板,模型实时根据实际建设完成楼层状态同步增加完成的楼层,不用亲自去现场也可以了解到每一处单体建筑的建设情况。

计量统计繁杂
项目挑战:
因项目的复杂特殊性,代建单位为更好管理工程成本,故要求正远作为咨询单位,每两个月汇总各标段和施工单位的计量支付清单,统计任务十分繁重,需几十份EXCEL表来不断更新。
解决方案:
本项目由于建筑类型多,专业复杂,参建单位及专业分包多,导致成本统计 和管理的工作量极大,需要根据按合约、按单位、按产值、按单体、按时间等各种复杂维度进行数据的统计汇总。由于通过BIM模型进行成本数据最小颗粒度分配,让数据的汇总变得简单轻松。模型构件不仅承载了成本数据,还包括了参建单位、进度时间、质量验收、设计专业等全过程管理属性数据,因此就可以根据不同的统计需要,多条件统计,大大提升了管理效率,精确快速的完成了复杂的统计工作。

工程量算法不统一
项目挑战:
对于各标段审计而言常规都以线下来出量,但因项目标段复杂参建单位多,所以导致没有一个统一化出量依据来给业主做工程量参考。
解决方案:
由于项目最终支付形式和合同的签约形式不同,细化到与分包商进行结算时有的按工程量清单,有的按工日、有的按实际材料采购等形式进行结算,无法快速有效的将成本支出以一个统一的归口进行统计,提供给业主进行实际成本与计划成本的对比,实时控制建设成本。

通过平台,将各种不同的算法和支付模式进行在线化流程审批应用后,数据与数据之间通过不同业务的耦合关系形成紧密的上下级联动。

最终都可以汇总成工程量清单的形式与计划成本进行对比,大大提高了传统成本管理中算法不统一无法溯源等问题导致的不可控因素。真正为业主带来成本管控价值。



价值体现-数据资产
23年8月财政部的发文,数据资产归入企业资产表中,24年4月青岛北岸控股以数据资产担保放贷200万。
2023年8月,财政部印发《企业数据资源相关会计处理暂行规定》,《规定》落地后,2024年4月,青岛农商银行以“数据资产”质押作为担保方式,向青岛北岸控股集团成功发放首笔200万元贷款。选取青岛北岸智慧城市科技发展有限公司的BIM数据开展数据资产评估,实现BIM数据资产“确权-评估-质押-贷款”全流程贯通,开创了青岛市银行业基于可信数据资产评估报告进行数据资产质押融资的先例。

4000-835-957