BDIP-AI助手抢先体验

文章来源:浦东BIM协会
为推动BIM技术在浦东新区工程建设中的分级实施管理模式,促进BIM技术应用持续深化发展,提升建设单位BIM专项经费的使用效益,浦东新区紧扣高水平改革开放打造社会主义现代化建设引领区任务,在全市率先启动“建设工程数字化BIM(建筑信息模型)技术团体标准”制定工作。经过近两年的探索和研究,陆续编制多项标准和指南并通过试点工作在具体项目中得以实施。
2021年,浦东新区发布了BIM智能化审查平台建设配套标准和后评估工作技术要求。
点击下方链接查看配套标准文件:
当前,《建筑信息模型(BIM)应用统一规范》、《建筑信息模型统一配套费率规范(房建类)》试行稿的编撰工作已完成。(注:如需完整PDF政策文件,转发此文并截图,添加文末小编企业微信即可获取)。



标准目标
实现BIM技术深化应用和细化管理,按照一星级、二星级、三星级分级标准,逐步推动BIM技术在建设工程项目中由低到高深入应用,实现设计可视、审查可行、安全可管、进度可控、成本可算、运维可用的应用目标。
到2025年末,浦东新区建立较完善的BIM标准体系和监管体系,基本实现BIM智能化辅助审查。
标准亮点
一星级BIM技术应用是基于模型可视化的基础性应用。

二星级BIM技术应用是基于模型信息交互的协同性应用。

三星级BIM技术应用是基于模型参数化的集成性应用。



各单位典型BIM应用需求
列出了各单位典型的BIM应用需求,各单位可根据项目自身实际进一步明确BIM应用需求。包含建设单位、勘察和设计单位、施工单位、监理单位和BIM咨询单位。

BIM专项经费
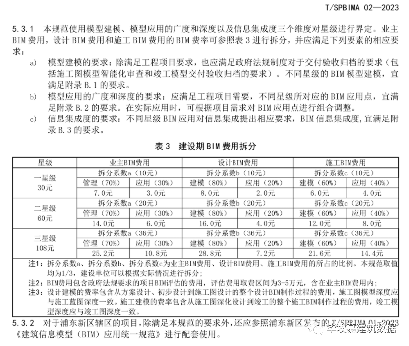
BIM专项经费指的是用于工程建设数字化BIM技术应用的费用,分为建设期BIM专项经费和运维期BIM专项经费。
建设期BIM专项经费由“业主BIM费用”,“设计BIM费用” 和“施工BIM费用” 构成。运维期BIM专项经费主要由“运维数据” 和“运维应用” 构成。业主BIM费用包括“BIM管理” 和“BIM应用” , 设计BIM费用和施工BIM费用分别包括“BIM建模” 和“BIM应用” 。

BIM费用计价
BIM费用总价= ∑(BIM费率1*规模调整系数1*建筑面积1+BIM费率2*规模调整系数2*建筑面积2+…)其中:BIM费率,参照表1和表3;规模调整系数,参照附录A.1

BIM费率




规模调整系数

案例

BDIP-AI助手介绍
01、技术支持:可以回答关于建筑设计、施工、材料等方面的技术问题,帮助用户解决困难和提升技能水平。
02、决策支持:可以通过对数据和模型进行分析和挖掘,提供更加全面、准确的信息和洞察,帮助用户做出更好的决策,改善决策质量。
03、增强创新能力:可以与人工智能、大数据等技术结合使用,帮助用户发现新的机会和解决方案,从而增强创新能力和竞争优势。
04、提高工作效率:可以通过自然语言理解和生成技术,快速准确地完成特定任务,从而缩短项目周期,提高工作效率。
05、个性化服务:为客户提供个性化的服务和响应,增强用户体验和满意度,提升客户服务水平。

4000-835-957